棉花分级的必要设备——棉花分级灯管
棉花上市之前为了更准确的细分和销售,会进行分级。为了确保棉花分级是在统一环境下,一般需要充足的光源。为此,厂家专门生产了棉花分级灯管。本文主要介绍了棉花的分类以及棉花分级灯管的作用。

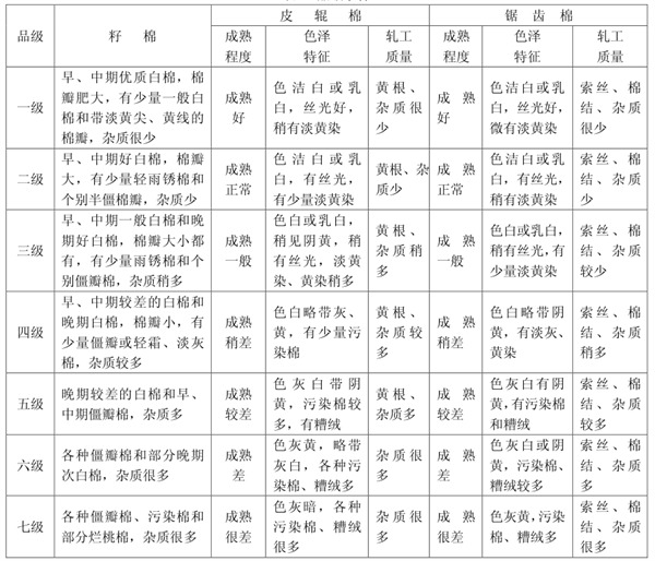
棉花的品级分类
棉花品级,表示棉花质量优劣的综合性指针,需要对照实物标准进行评定。根据《GB1103-2007》的有关规定,细绒棉分为1~7级,长绒棉分为1~5级.级数愈大,质量愈差。具体等级和标准详见下表。

棉花分级灯管在棉花品级分类中的应用
在棉花分级中,一般采用D75灯管,色温7500K适用于棉花检验分级室评定棉花色泽及其它类似场合,代替传统的北向天窗昼光,比自然光稳定,克服了地理位置、季节时间、天气状况等因素的影响,昼夜均可以工作,提高了效率。
D75灯管显指Ra≥92%,具有超强的色彩还原效果,基本接近自然光,可以真正看清色彩。均匀性好超节能,提供标准光源环境。

乐盈llV具体说来,D75灯管具有以下特点:
1. 光源
乐盈llV高光效,显色指数高,还原被照物真彩效果,视觉更舒适
2. 卡座针脚
乐盈llV电镀银工艺,金属纯度高导电性能好,有效防止氧化,经久耐用
3. 灯体
灯体采用高质量航空级材质,安装方便耐高温,散热性能好。
同类文章排行
- 对色灯箱的正确使用方法
- 使用标准光源箱检测服装色差
- 如何使用对色灯箱管理面料颜色
- 标准光源箱中灯管的使用寿命
- 关于对色灯箱的光源问题的介绍
- TILO天友利商标成功维权公告
- 天友利对色灯箱畅销多年的奥秘
- Tilo标准光源箱畅销全国的原因
- 观察颜色为什么需要标准光源?
- 对色灯箱如何正确操作和对色
最新资讯文章
- 一般显色指数与特殊显色指数的主要区别
- CWF光源色温是多少?显色指数是多少?
- 光源照度分级体系和照度范围标准
- 标准光源显色指数标准与应用指南
- 烟叶分级实验室建设必读:YC/T 291-2009标烟叶分级实验室建设必读:
- 室内工作场所光源色温选择指南
- 印刷行业控色标准光源:YSL D65/D50 LED光源
- 室内工作场所照明亮度分布标准与要求
- 烟叶分级灯怎么选?(YC/T 291-2009)标准款,精准合规不踩坑
- 光源色:发光体的色彩本质与特性解析
- 标准光源箱安装指南:安装步骤和注意事项
- TL84光源:欧洲与东亚市场的商业对色基准
- 标准光源显色指数的等级换分和应用
- CWF光源:北美商业照明下的色彩质检基准
- 显色性和显色指数的对比——色彩还原能力
- A光源是什么光源?A光源的行业应用和使用方法
- 银行照度标准详解:营造安全高效的光环境
- 光源显色性的评价方法
- CIE 1931 标准色度观察者色匹配函数
- 商场照度标准与测量方法全解析商城





